一图速览人大报告精华版
| 编辑: 王瑞颖 | 时间: 2026-03-09 15:44:46 | 来源: 新华社 |
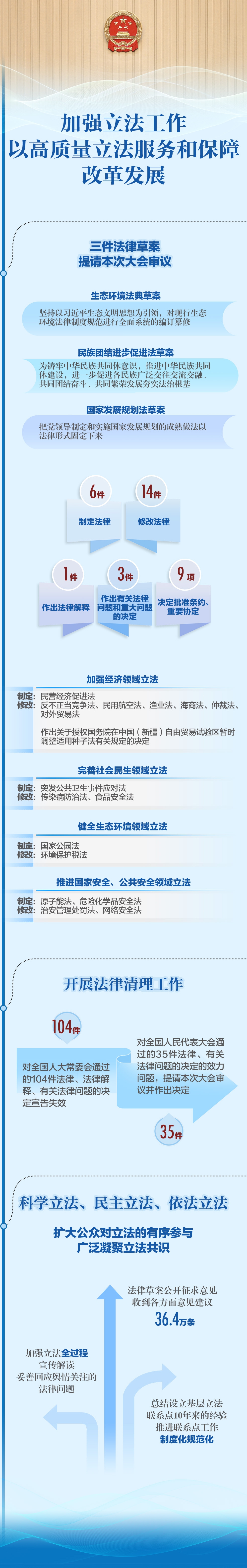
制定修改法律24件,听取审议22个监督工作报告,交办代表议案269件、建议9160件……全国人大常委会工作报告9日提请全国人代会审议。过去一年人大工作有哪些特点亮点,今后一年将完成哪些重要任务?
一图速览人大报告精华版。








策划:钱彤、石锋
统筹:陈菲、黄庆华
设计制作:赵丹阳、密雅琪、刘澈
新华社新媒体中心制作
标签:2026两会
相关新闻
- 2026-03-09习近平等党和国家领导人出席十四届全国人大四次会议第二次全体会议
- 2026-03-06十四届全国人大四次会议在京开幕 习近平等在主席台就座
新闻推荐
- 习近平等党和国家领导人出席十四届全国人大四次会议第二次全体会议2026-03-09
- 一图读懂2026年最高检工作报告2026-03-09
- 中共中央政治局委员、外交部长王毅就中国外交政策和对外关系回答中外记者提问2026-03-09
- 外交部:坚决反对外部势力干涉台湾问题2026-03-09
- 国际锐评丨稳如泰山的中国是世界之幸2026-03-09
- “两岸同胞的心灵契合,才是我们追求的统一”——台湾代表团开放日侧记2026-03-09






